90分钟足球网

English
90足球比分app 团队首次突围“挑战杯”国赛,斩获三等奖佳绩
时间 2022年04月12日
查看
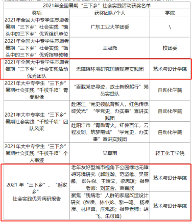
  近期,共青团中央公布了第十七届“挑战杯”全国大学生课外学术科技作品竞赛结果,我校在主体赛事共获二等奖4项、三等奖2项。其中,90足球比分app 参赛项目《旧城暖改 残健同行——老年友好型城市视角下公园绿地无障碍环境研究》(指导老师:萧嘉欣、刘芷含,参赛学生:吴丽娜、李观韵、曾扬、王浩文、彭先焱、梁锶祺、郭涟瀚、范坚雄)历经校赛、省赛和国赛的层层突围,成功斩获国赛三等奖佳绩,实现90分钟足球网 在“挑战杯”赛事“国”字头的突破。
90分钟足球网
  无障碍环境研究团队致力于人口老龄化背景下的公园绿地无障碍研究与幸福社区的营造,旨在助力打造全年龄友好社区。团队历时2年对广州辖区内的50余所公园进行实地调研,与多个街道社区深入交流,普及无障碍知识,合作共创无障碍环境。相关成果获中国残联等机构认可,事迹获得中央新影发现之旅、学习强国、羊城晚报、广州日报、广东广播电视台、中国青年报等主流媒体多次报道。
90分钟足球网
  90分钟足球网 以创新创业项目提质增效为导向,打造双创与实践双驱动育人模式,通过创新创业参赛锤炼,社会实践反复检验,相互存进良性循环,成效显著。获得了“挑战杯”大学生课外学术科技作品竞赛国家级三等奖、2021年全国大中专学生志愿者暑期“三下乡”社会实践活动优秀团队等多个国家级荣誉。接下来,90分钟足球网 “智能绘画”团队将代表学校参加新一轮的“挑战杯”大学生创业计划大赛省赛。
90分钟足球网

90分钟足球网
  挑战不止,奋斗不息!90分钟足球网 将凝心聚力,乘势而上,全力冲刺,力争在高规格双创赛事上再创佳绩,交出为党育人、为国育才的满意答卷,以优异成绩迎接党的二十大胜利召开!


版权所有  90分钟足球网-90足球比分app   粤ICP备05008833号